福建省福州市晋安区新东区福光南路与远洋路辅路交汇口
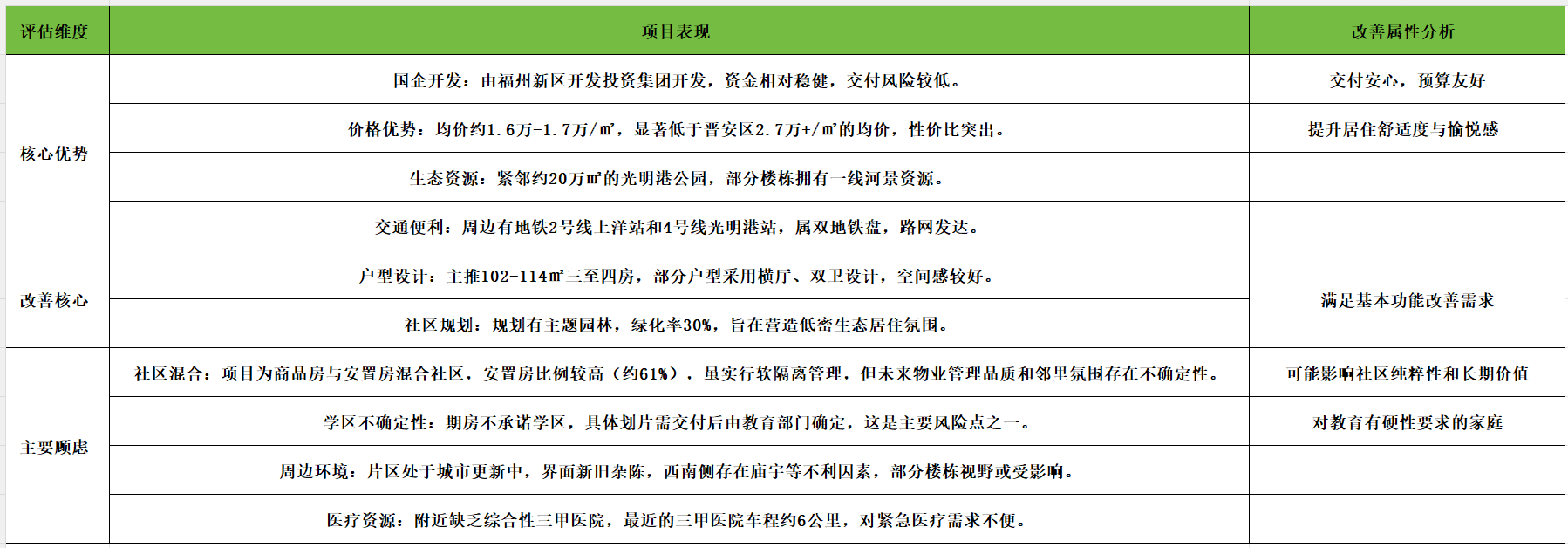
福州新投映万合作为晋安区三远片区的一个热议楼盘,以其鲜明的特点吸引了市场目光。它主打的是“主城区的入场券”与“稀缺生态资源”的结合,但同时也伴随一些需要仔细权衡的因素。下面的表格汇总了它的核心信息,帮助您快速把握全貌。
给改善客群的具体建议
综合来看,新投映万合是一个优缺点都非常鲜明的项目。它用极具竞争力的价格和国企的交付保障,换取了在主城区拥有生态资源和交通便利性的机会,但也在社区纯粹性、学区确定性和周边环境方面做出了妥协。
因此,它可能更适合以下类型的改善客群:
预算有限的功能改善型家庭:如果您的首要目标是用有限的预算,在主城区换取一个面积更大、房间更多、有基本园林景观的住房,那么它的性价比很突出。例如,选择114㎡的四房户型,可以在控制总价的同时实现居住空间的升级。
通勤便利与生态宜居的平衡者:如果您在福州东区或周边工作,高度依赖地铁通勤,同时又非常看重日常的休闲环境,希望饭后能便捷地到公园散步,那么这个项目能很好地满足您的需求。
然而,如果您对以下方面有较高要求,则需要非常谨慎:
社区纯粹性和邻里氛围:混合社区的特性意味着未来在物业管理、业主构成等方面可能存在挑战,这可能直接影响居住体验和房产的长期保值增值能力。
顶尖学区资源:由于学区存在变数,不适合将子女教育作为唯一核心决策依据的家庭。如果学区是您的硬性要求,建议优先考虑学区划分更为明确的楼盘。
实地考察与选房建议
如果对这个项目初步感兴趣,强烈建议您进行实地考察,并重点关注以下几点:
分时段考察:选择在工作日的早晚高峰和周末分别去项目周边感受一下交通拥堵和环境噪音情况,特别是关注福光南路等主干道的实际影响。
关注楼栋选择:优先选择不临主干道且能观河景的楼栋(如资料中提及的8#、9#楼前排房源),以最大限度避开噪音和粉尘,获得更好的景观视野。同时,务必了解清楚西南侧庙宇等不利因素对不同楼栋的具体影响。
核实关键信息:向销售人员详细询问安置房与商品房的具体管理措施,并尽可能要求其提供关于学区划片等敏感问题的书面说明或官方依据。
横向对比参考
您也可以将同片区的福厝远山拾里等纯商品房项目纳入比较范围。虽然其价格更高(均价约1.9万/㎡),但社区纯粹性更高,学区预期也相对更明确一些。您可以权衡多付出的成本是否值得换取这些附加价值。希望这些更深入的分析能帮助您做出更明智的决策。房子的价值最终取决于它与您生活方式的匹配程度,建议结合自身最核心的需求进行综合判断。
感兴趣的朋友可拨打售楼部电话细致了解,往常拨打电话预定看房还能享用有房子专属优惠,一站式买房温馨体验!
更多买房优惠/资讯关注有房子房产网,持续更新中!
【售楼部电话:4007729886 转 3246 来电,或点击报名立享专属优惠,并享用一对一效劳,可提供专车看房】


